汽車零部件清潔度檢測是汽車制造過程中的關鍵質量控制環節,主要目的是確保零部件表面及內部無污染物(如金屬屑、粉塵、油污、纖維等),避免因雜質導致零部件失效或影響整車性能。
根據國家標準《GB/T 41481-2022道路車輛 零部件和系統的清潔度》規定,汽車零部件清潔度檢測方法有標準分析、深入分析和簡化分析三種,使用液體顆粒計數器進行汽車零部件清潔度檢測屬于簡化分析。

注:簡化分析是指在實際分析中雖然需要顆粒提取步驟但不需要過濾的分析技術。簡化分析能更快地得到分析結果,即采用簡化分析能在同樣時長內檢驗更多的零部件。
要對汽車零部件進行清潔度檢測,首先需要做的是提取顆粒。提取顆粒有液體提取和空氣提取兩種,簡化分析主要涉及到液體提取。
液體提取顆粒能采用四種不同的提取方法,噴洗、超聲波振動、內部清洗和晃動,本文已內部清洗為例為大家詳細介紹。
內部清洗是指試驗零部件的內表面通過灌注液體沖洗的方式提取顆粒。試驗零部件內部完全或幾乎完全充滿了試驗液。為了確保顆粒的有效分離,試驗零部件內部的試驗液流動宜是湍流而不是層流,采用脈沖流動方式有效分離顆粒。
因此內部清洗作為顆粒分離方法的一種,適合于汽車上支持液體流動的零部件,比如:
——被動零部件,如管道、軟管、導管、過濾器和熱交換器等;
——灌注液體時需要開啟的主動零部件,如閥或噴射器等,甚至需要被驅動的主動零部件如泵等。
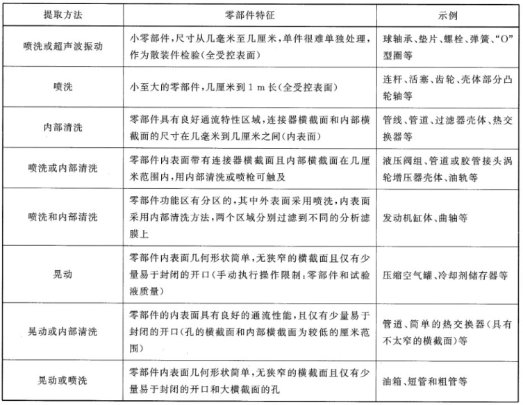
附注:不同零部件特征的液體提取方法適用性示例


液體顆粒計數器能用于對液體中存在的顆粒的尺寸和數量進行分類,該設備可直接在液體中檢查到顆粒,非常易于使用。
BT8200液體顆粒計數器,采用光阻法測量原理,可檢測液體中2-750微米顆粒物的大小和數量,儀器性能可靠,使用方便,有多個粒徑檢測通道,滿足用戶多樣化的使用需求。
目前,BT8200液體顆粒計數器已在電子/散熱/精密制造等行業的清潔度檢測有著廣泛的應用。

注:液體顆粒計數器在汽車零部件清潔度檢測中原則上適合驗證清潔度規范,不太適合為過程優化查找原因,非常適合過程監控。